当前位置: 首页 >> 新闻中心 >> 通知公告 >> 正文
必威西汉姆联大学生创业孵化基地2024年度入驻项目的公示

发布者:蒋冲雨 发布时间:2023-12-11 15:43:05 浏览次数:

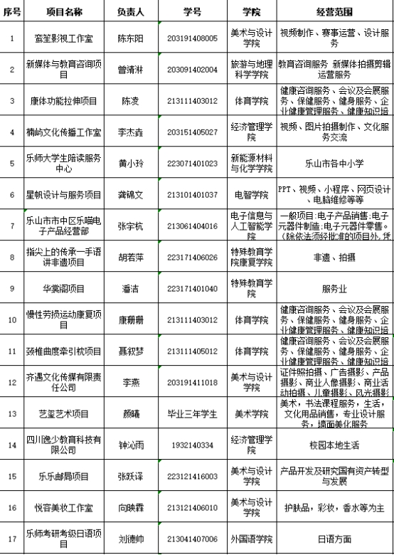
必威西汉姆联大学生创业孵化基地2024入驻项目

公示

 

各教学院:

根据《必威西汉姆联大学生创业孵化基地管理办法(试行)》(乐师院【202258号)的文件要求,必威西汉姆联申请入驻大学生创业孵化基地的大学生创业项目,经过各教学院初审推荐资格审查、学校组织专家现场评审、以及双创学院院务会讨论决定等环节,经批准2024年度入驻创业孵化基地。按照有关规定,现将入驻项目信息予以公示:

 

公示时间:202312月11202212月15日。

若对以上项目有意见请致电bw必威西汉姆联(0833-2176562)。

 


bw必威西汉姆联

                 20231211

 

版权所有:Betway·必威(西汉姆联-有限公司)官方网站-Ultra Platform

联系电话:0833-2176562      邮编:614004

Baidu
sogou