关于必威西汉姆联2021年(上半年)大学生创业补贴项目拟推荐名单的公示
发布者:
发布时间:2021-06-18 08:56:40
浏览次数:次
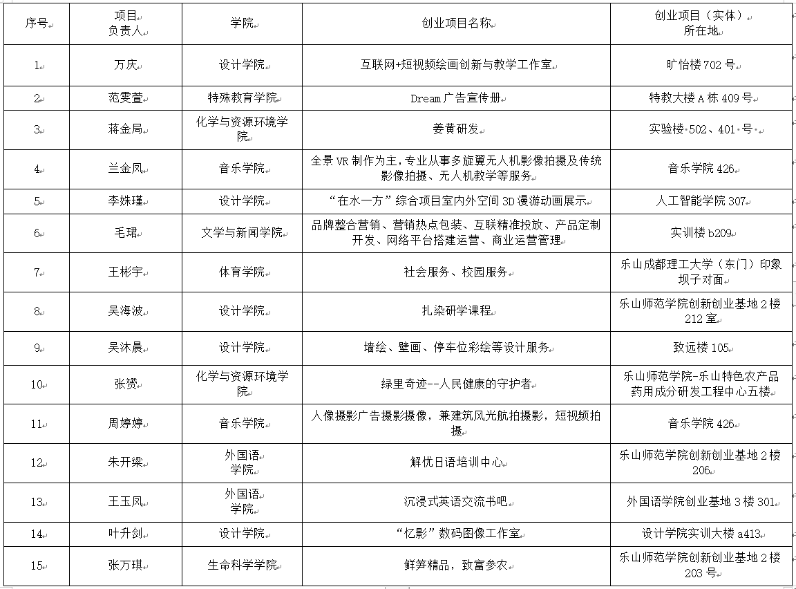
根据四川省《关于贯彻落实省政府办公厅加大力度促进高校毕业生就业创业意见有关问题的通知》(川人社发[2014]20号),《关于调整高校创新创业平台内创业补贴审核发放工作的通知》(川人社办发[2015]139号),以及《乐山市就业创业促进中心关于开展2021年在校大学生创业补贴初审的函》的文件要求,必威西汉姆联2021年(上半年)大学生创业项目补贴申报经过各教学院初审、学校复审、乐山市就业创业促进中心组织专家现场评审等环节,共15项创业项目通过专家现场初审并拟进行推荐。现公示如下:

公示时间:2021年6月18日—2021年6月25日
若对以上项目有意见请致电乐山市就业创业指导中心(0833-2130864)或bw必威西汉姆联(0833-2129321)。
bw必威西汉姆联
2021年6月18日